随着北京冬奥会的成功举办以及相关政策的支持,我国冰雪运动逐渐走向大众视野,冰雪经济更是破冰而出,蓬勃发展,成为经济发展的新增长点。2025年政府工作报告提出要“积极发展冰雪运动和冰雪经济”,这为未来一段时期我国发展冰雪经济指明了方向。我们要充分利用丰富的冰雪资源,把握发展机遇,坚持“冰天雪地也是金山银山”,统筹保护和发展,推动冰雪地区高水平保护和高质量发展协同并进。
一、把握我国发展冰雪经济的优势与机遇
(一)冰雪资源丰富,发展冰雪经济具有天然优势
我国冰雪资源分布广泛且相对集中,从东北、华北到西北以及青藏高原等地区都有分布,为发展冰雪经济提供了广阔的空间。据统计,中国共发育有冰川46298条,总面积59406平方千米,冰储量约5590立方千米。冰川面积约占全球冰盖和冰川总面积的0.4%,分别占全球和亚洲山地冰川面积总量的14.5%和47.6%,是中低纬度山地冰川最发育的国家。基于国家级气象站的历史常年(1991—2020年)气象观测数据计算的年均理论雪期长度,华北北部、东北、新疆中北部、青藏高原中北部每年平均理论雪期在50天以上;东北地区中部和北部、新疆北部、青藏高原中西部等地为100天以上,部分地区理论雪期最长可以达到165天左右。在理论雪期内,黑龙江大部、吉林东部、新疆北部的部分地区年均降水量能够达到35毫米以上,部分地区可以达到50毫米以上,冬季降雪充沛。
(二)理念引领方向,指导冰天雪地转化为金山银山
党的十八大以来,习近平总书记高度关注冰雪经济发展,多次作出重要指示批示。2015年全国两会期间,习近平总书记在参加吉林代表团审议时问道:“白雪换白银,换来了吗?”2016年3月,习近平总书记在参加十二届全国人大四次会议黑龙江代表团审议时指出“冰天雪地也是金山银山”。这一理念的提出,为冰雪资源赋予了新的内涵,让冰雪资源成为新时代冰雪地区经济发展的新引擎,为冰雪经济发展指明了方向。2018年9月,习近平总书记在东北三省考察期间主持召开深入推进东北振兴座谈会时再次强调:“要贯彻绿水青山就是金山银山,冰天雪地也是金山银山的理念。”这一重要论述揭示了冰天雪地蕴藏的巨大价值,阐明了发展冰雪经济与保护冰雪生态的有机统一关系,引领新时代的冰雪经济展现出蓬勃的活力与巨大的潜力。冰雪经济在拉动地方经济转型、推动高质量发展、提升人民群众的获得感和幸福感中发挥着越来越重要的作用,正成为我国经济新的增长点。
(三)重要盛会助力,冰雪经济不断升温
北京冬奥会、哈尔滨亚冬会等的举办,为发展冰雪经济带来新机遇。各地持续巩固和扩大“带动三亿人参与冰雪运动”的成果,以冰雪运动、冰雪旅游推动冰雪经济高质量发展,冰雪资源的生态价值加快转化为经济价值。2019年2月,习近平总书记在国家冬季运动训练中心指出“举办北京冬奥会、冬残奥会,中国冰雪运动将会上一个大台阶。这是百年不遇的历史机遇”。2022年北京冬奥会、冬残奥会成功举办,我国牢牢把握住了这个历史机遇,有力促进了我国冰雪经济发展,“三亿人上冰雪”不再是承诺和口号,而是真正变成现实。2024—2025年冰雪季,北京承办国际滑联速度滑冰世界杯、国际滑联短道速滑世界巡回赛等多项冰雪赛事。2025年2月,第九届亚冬会在哈尔滨成功举行,掀起了冰雪经济的新一轮热潮。冰雪是宝贵而独特的自然资源、生态资源、发展资源,将冰雪这个“冷资源”转化为经济发展的“热动力”,面对日趋多元化、个性化的冰雪消费新需求,要用好特色优势资源,让更多的冰天雪地更好地转化为金山银山,不断形成我国经济高质量发展的新动能。
二、践行“冰天雪地也是金山银山”的实践探索
(一)政策措施不断完善
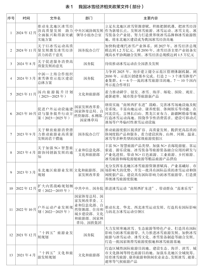
我国高度重视冰雪经济的发展,从中央到地方推出一系列支持政策(表1)。2024年11月,国务院办公厅印发《关于以冰雪运动高质量发展激发冰雪经济活力的若干意见》,以加快构建现代冰雪产业体系为总体要求,提出到2027年我国冰雪经济总规模达到1.2万亿元,到2030年达到1.5万亿元,并从扩大冰雪运动群众基础、提升冰雪经济全产业链发展水平、加强冰雪场地设施建设等方面提出政策措施,为冰雪经济高质量发展提供了更加优质的政策环境和更加有力的政策保障。2024年底召开的中央经济工作会议明确提出,要积极发展冰雪经济,将冰雪经济作为新的增长点,作为2025年全方位扩大国内需求的一项重要内容。2025年政府工作报告提出“积极发展冰雪运动和冰雪经济”。冰雪“冷资源”加速释放“热效应”,有力带动了相关产业链蓬勃发展。

(二)全国冰雪经济发展态势良好
习近平总书记多次强调要发展冰雪产业,明确提出“把发展冰雪经济作为新增长点,推动冰雪运动、冰雪文化、冰雪装备、冰雪旅游全产业链发展”。《中国冰雪产业发展研究报告(2024)》显示,我国冰雪产业规模从2015年的2700亿元迅速扩张到2023年的8900亿元,预计2025年将突破万亿元大关。从冰雪运动来看,2025年春节假期,全国934个滑雪场客流量达1723.2万人次,比2024年春节假期增长了10%。从冰雪文化来看,各地高度重视对文化资源的挖掘和利用,冰雪演艺、冰雪动漫、冰雪影视等创意产品借势兴起、蓬勃发展。从冰雪装备来看,我国已经形成15类冰雪装备器材产品体系,基本涵盖了从头到脚、从个人到场地、从竞技竞赛到大众运动的全产业链冰雪装备器材。从冰雪旅游来看,《中国冰雪旅游发展报告(2025)》预计2024—2025冰雪季我国冰雪休闲旅游人数将达到5.2亿人次,收入超过6300亿元。
(三)地方实践探索形式丰富多样
冰雪地区在发展冰雪经济方面进行了多方面的实践探索与创新,通过政策引领、产业融合、技术创新等措施,推动冰雪经济发展。如黑龙江省打造哈尔滨冰雪大世界等知名冰雪旅游品牌,持续开展夏季避暑和冬季冰雪旅游“百日行动”,推出更多优质线路、产品和活动。吉林省创造性地将银发经济与冰雪经济融合发展,拓展“冰雪避暑+中医中药”康养模式,并以装备升级为切入点,推动冰雪经济新活力,其雪场的“新三件套”成为新亮点。辽宁省积极打造冰雪运动强省,全域推进冰雪产业发展,以筹办2028年第十五届全国冬季运动会为契机,深化国际冰雪经济合作,吸引游客,带动冰雪消费市场。内蒙古自治区举办冰雪那达慕、冬季英雄会等特色活动,激发冰雪经济活力,同时推动冰雪经济与文化、旅游等产业融合。新疆维吾尔自治区不断完善冰雪产业链条,发展冰雪装备产业和冰雪旅游,在乌鲁木齐市建设冰雪旅游集散中心。宁夏回族自治区深耕“冰雪+”模式,打造特色“雪乡”,通过“冰雪+民宿”、“冰雪+美食”等特色产品点燃经济增长新引擎,激发新动力。
三、统筹发展和保护,推动冰雪地区高水平保护与高质量发展协同并进
(一)筑牢冰雪地区生态安全屏障,支撑冰雪经济高质量发展
习近平总书记强调:“要坚持以高水平保护支撑高质量发展,筑牢国家生态安全屏障。”全球气候变化影响着降雪量、冰雪季节变化、冰雪安全等,给发展冰雪经济带来压力与挑战。要坚持生态优先、绿色发展的理念,协同推进降碳、减污、扩绿、增长,积极应对气候变化,加大生态系统保护力度,提高生态系统碳汇能力,切实加强生态保护修复监管,提升冰雪地区生态系统稳定性和持续性,有效防范生态风险,筑牢生态安全屏障,提供更多优质生态产品,助力冰雪经济的发展。
(二)将人类活动控制在自然能够承载的限度之内,保障生态系统良性循环
习近平总书记强调“保护生态环境就是保护生产力,改善生态环境就是发展生产力”,“必须正确处理高质量发展和高水平保护的关系”。冰雪地区的生态系统独特且脆弱,保护好冰雪地区生态环境是发展冰雪经济的应有之义,要站在人与自然和谐共生的角度谋发展,正确处理冰雪经济发展和生态环境保护的关系,坚持冰天雪地也是金山银山的理念,把经济活动、人的行为限制在冰雪资源和生态环境能够承受的限度内,防止在开发利用冰雪资源上走弯路,冰雪地区脱离生态环境保护搞冰雪经济发展无异于竭泽而渔。
(三)健全区域协同机制,维护区域生态平衡
习近平总书记指出“统筹区域发展从来都是一个重大问题”,要“加大区域战略实施力度,增强区域发展活力”。要严格落实生态环境分区管控制度,科学布局冰雪经济产业分布,促进冰雪经济区域协调发展。以内蒙古、辽宁、吉林、黑龙江、新疆为核心建设具有国际影响力的北方冰雪经济引领区,高质量建设京张体育文化旅游带和“冰雪丝路”,支持北京延庆、河北崇礼、黑龙江亚布力、吉林长白山、新疆阿勒泰和伊犁等地打造具有国际影响力的冰雪经济集聚区。支持建立冰雪旅游合作机制,共同策划推广冰雪旅游精品线路。加强东北、华北、西北等地区协作,促进冰雪旅游跨区域联动发展,加强源头防控,保障区域生态平衡。
(作者单位:张蒙,生态环境部环境与经济政策研究中心;李昱成,兰州大学;耿润哲,生态环境部环境与经济政策研究中心,为本文通讯作者)
来源:《中国生态文明》杂志2025年2期